About Us

Home About Us

15 +

Years of
experience

Who are we

Delivering Trusted Global Manpower Solutions

Bright Ocean Overseas, is a trusted leader in global manpower solutions. Accredited by the Ministry of Industry, Commerce, and Supplies (Reg. No. 31294/079/080) and licensed by the Ministry of Labour and Employment (License No. 1678/080/081), we specialize in connecting skilled professionals with international opportunities and providing tailored staffing solutions for businesses

Guided by professionalism, integrity, and transparency, we ensure seamless recruitment, visa processing, and pre-employment training. Our commitment to excellence guarantees unmatched service for both candidates and employers, bridging talent with global opportunities.

  • Connect talent with global opportunities
  • Ethical and transparent recruitment process
  • End-to-end overseas employment support
  • Trusted and government-approved manpower agency

Our Team

Our Team of experts to assist you

Our team is a dedicated group of professionals committed to delivering ethical, transparent, and efficient manpower solutions. With expertise across recruitment, documentation, legal compliance, and client relations, we work collaboratively to ensure seamless processes and successful outcomes for both candidates and employers.nim id est laborum.

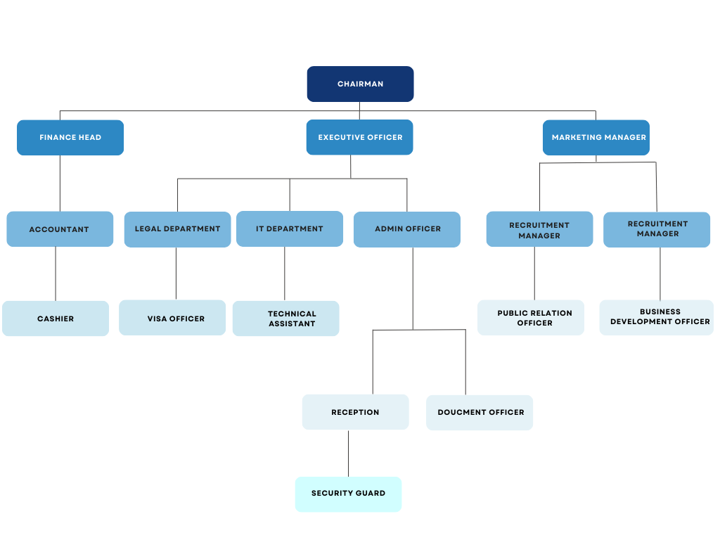
Organizational Chart

Bridging Talent
with Global Opportunities

Bright Ocean Overseas delivers ethical and reliable global manpower solutions, connecting skilled professionals with trusted international employers. We are committed to transparency, professionalism, and long-term success for both candidates and clients.